| 日本政府は「核兵器禁止条約の交渉開始」提唱を |
| 非核の政府を求める会が日本政府に要請(2012.9.13) |
|
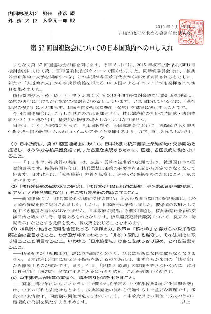
第67回国連総会を前に9月13日、非核の政府を求める会は外務省を訪れ、日本政府が核兵器廃絶、核兵器禁止条約の交渉開始に向けて積極的役割を果たすよう申し入れました。
要請には国分稔(全国商工団体連合会会長)、高橋和枝(新日本婦人の会副会長)、増田善信(気象学者)の各常任世話人と斎藤俊一事務室長が参加。同会常任世話人の笠井亮・日本共産党衆院議員が同席しました。外務省からは北野充・外務省軍縮不拡散科学部長らが応対しました。
要請の内容は、@第67回国連総会において、日本決議で核兵器禁止条約の交渉開始を提唱し、速やかな核兵器廃絶の合意実現に向けて各国政府に働きかける、A非同盟諸国提案の核兵器廃絶諸決議に賛成票を投じ、非同盟諸国、新アジェンダ連合諸国とともに核兵器廃絶の先頭に立つ、B「核抑止力」政策=「核の傘」からの脱却、「非核3原則」の厳守・法制化を国際社会に宣言する。「日米核密約」を破棄する、C中東非核兵器地帯の実現へ積極的な役割を果たす――の4項目。
北野氏は申し入れに対し、「皆さんの活動が国際社会に届いていることは意義あること」「いま核保有国自身が行動し、歩みを前に進めることが大事」「まわりの顔色をうかがっているつもりはないし、やれることはいろいろある」などと発言。しかし、核兵器禁止条約の交渉開始については「核保有国が歩みを進めるようなステップを模索したい」として、従来の立場の表明にとどまりました。
会の代表は、「いま核兵器の非人道性が改めて強調され、被爆国政府の姿勢が問われている」、「日本の国民は署名や原爆展などを通して世界に“速やかな核兵器廃絶”を発信している。日本政府も前に踏み出すべきだ」と、重ねて強く要請しました。
|
 |
| |
|